- 모션제어
- RQ-TITAN
- UART
- Video
- 아두이노
- PCB Artwork
- 윈도우10
- EasyEDA
- Motion Estimation
- pcb 설계
- 태양광
- motion recognition
- pcb
- opencv
- Canny
- 태양 충전 케이스
- 태양광 휴대폰케이스
- 태양전지
- Python
- Arduino
- 체험지수
- odyssey x86J4105
- opencv-python
- 오디세이 x86
- Imitating Arm
- 태양광 충전 휴대폰케이스
- artwork
- JLCPCB
- 태양광 충전케이스
- SIOR-TITAN
- Today
- Total
제너럴공국
초간단 PCB Artwork 설계하기 <2. Schematic 그리기> 본문
아래 이전글에서, EasyEDA를 실행시키는 법을 알아봤어요. 이제는 PCB Artwork 설계를 위한, Schematic 그리는 법을 알아볼게요.
1단계) 간단한 부품 배치하기
먼저, 수동소자나 간단한 부품들을 배치하는 법 알려드릴게요. 기본 배치법은 다른 Spice 툴들과 비슷해요. 먼저 좌측의 EELib를 선택하면 수동소자를 고를 수 있습니다. 기본 조작법은 아래와 같아요.
- 마우스 우클릭 + 드래그 : 회로도 이동하기
- 마우스 휠: 줌인 & 줌아웃
- W: 와이어 배선하기

2단계) 특이한 부품 배치하기
하지만 우리는 알고 있죠! RLC 수동소자가 아닌 능동소자를 배치할 수 있어야, 진짜 PCB를 설계할 수 있다는 것을!! 설명하기 위해, 굉장히 유명한 555 timer IC를 배치하는 것을 보여줄게요.

좌측에서 Library를 눌러주세요.

클릭하면 이런 화면이 떠요. 우리는 위 돋보기 모양 검색창에 우리가 필요로 하는 부품명을 검색하면 되죠.

555 Timer IC의 정식명칭인 (1) NE555를 검색해볼게요. 그럼 아래와 같이 다양한 회사에서 만든 NE555 부품을 볼 수 있어요. 가지고 있는 부품의 회사껄 사용하면 가장 좋아요.
그럴 수 없다면. (2) Footprint 칸의 DIP타입인지, SMD타입인지, Length와 Width는 얼마인지, Pitch는 얼마인지 꼭 확인해본뒤 배치하세요. Footprint와 부품 크기가 다르면 부품을 실장할 수 없습니다. 또, (3) 우측의 모델링 사진을 통해, PCB Artwork에 생성될 대략적인 모양도 상상할 수 있어요.

그리고 아래의 Place를 눌러 배치해주세요. 잘 배치되죠?

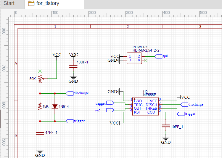
3단계) PCB Artwork 실습을 위한 회로도!
1단계 & 2단계 내용을 바탕으로 기본적인 Square Wave를 생성하는 아래 회로도를 따라 그려보세요. 동작원리가 궁금하면, NE555 IC의 datasheet를 읽으면 됩니다. 일단은 따라 그려주세요. 그래야, 다음 글에서 PCB Artwork를 그릴 수 있거든요.
- tp0 부분에서 Square wave가 출력될거에요.
- 전력 공급을 위한, VCC, GND 핀은 HDR-M-2.54 부품으로 끌어냈습니다.

+a) Net port 기능
많은 Spice 툴들 처럼 Port 기능을 지원합니다. Port를 이용하면, 회로도의 직관성이 더 높아진다는 것!!! 아래 5각형 모양을 눌러 사용할 수 있어요.

이제 부품을 찾고 배치하는 법을 배웠습니다. 이를 통해, PCB Artwork를 그리는 방법은 다음 글에서 설명할게요~!
링크는 아래에!!!
'전자전기공학 > PCB Artwork' 카테고리의 다른 글
| 초간단 PCB Artwork 설계하기 <1. EasyEDA 가입하기> (416) | 2022.05.18 |
|---|