Tags
- opencv-python
- 윈도우10
- EasyEDA
- odyssey x86J4105
- 태양광 충전케이스
- 태양광 충전 휴대폰케이스
- JLCPCB
- Arduino
- Python
- 태양전지
- Video
- 태양광 휴대폰케이스
- pcb
- artwork
- UART
- Imitating Arm
- 오디세이 x86
- PCB Artwork
- pcb 설계
- 태양 충전 케이스
- 체험지수
- SIOR-TITAN
- 아두이노
- 모션제어
- Motion Estimation
- Canny
- opencv
- RQ-TITAN
- 태양광
- motion recognition
Archives
- Today
- Total
제너럴공국
우울증 치료로봇 - I will make you smile 본문
반응형
[IWMYS] 우울증 치료로봇
ICT 융합프로젝트 공모전 - 우수상, 디바이스마트 수상작

“웃으면 복이 온다” 라는 격언이 있습니다. 행복해지는 가장 첫 단계는 웃는 것이라고 생각해요. 그래서 우리 로봇은 ‘억지 미소’에 작동하도록 설계되었습니다. 우울한 사용자가 로봇에 억지 미소를 지어주면, 음성(우리의 녹음된 목소리, 아재개그), 텍스트 메시지(힘내세요, 웃어주세요)가 출력되어 그 ‘억지 미소’를 ‘진짜 웃음’으로 바꾸어줍니다. 우리의 로봇은 미소 짓는 자에게 진정한 웃음을 선사할 것입니다.
작동법 개요
웃음을 인식하면, 로봇의 스피커와 디스플레이가 작동합니다!!!!

하드웨어 - 회로도
회로는 다음과 같이 구성되었다.



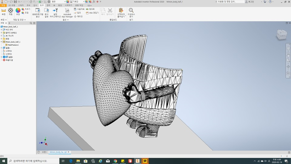
하드웨어 - 3D모델링


탈부착이 쉽게끔 자석을 넣어 만들었습니다. 총 자석은 8개가 들어갔고 이를 위해서 3D프린트 기능인 Stop모션을 사용했습니다. 자석으로 조립한 덕분에, 언제라도 분해가 가능한 로봇이 만들어졌습니다.
소프트웨어
OpenCV의 haarcascades를 이용해 웃음을 인식했습니다.


시연영상
반응형
'프로젝트' 카테고리의 다른 글
| Imitating Arm - 모션 인식 로봇팔 Ver2.0 (2) | 2021.11.26 |
|---|---|
| SIOR-TITAN (휴머노이드 되살리기) (5) | 2021.11.26 |
| Imitating Arm - 모션 인식 로봇팔 (1) | 2020.12.17 |
| 야생동물 로드킬 방지 경보기 (1) | 2020.11.30 |
| 안전 Hat - 스마트 안전모 (1) | 2020.11.30 |
Comments