- 태양광 휴대폰케이스
- SIOR-TITAN
- 태양전지
- Python
- Canny
- 아두이노
- JLCPCB
- EasyEDA
- 모션제어
- pcb 설계
- 태양광 충전 휴대폰케이스
- opencv-python
- 태양 충전 케이스
- opencv
- 태양광 충전케이스
- UART
- 태양광
- Arduino
- Imitating Arm
- Motion Estimation
- 윈도우10
- 오디세이 x86
- pcb
- Video
- odyssey x86J4105
- motion recognition
- RQ-TITAN
- 체험지수
- PCB Artwork
- artwork
- Today
- Total
제너럴공국
Imitating Arm - 모션 인식 로봇팔 Ver2.0 본문
작년에 만들었던 작품에 근전도 센서를 추가하고, 6.78MHz에서 무선충전(WPT)이 가능하게 변경되었습니다.
외관도 좀 더 컴팩트 해졌습니다. 이전작은 아래에서 확인할 수 있습니다.
Imitating Arm - 모션 인식 로봇팔
본 글은 "제작과정"이 아닌 "결과물"만을 포함하고 있습니다. 부제: 3-finger Adaptive Gripper controlled by motion recognition 제 7회 ICT 스마트디바이스 전국공모전(과학기술정보통신부) - 일반부문 장려..
generalthird.tistory.com
이번 손의 외관은 InMoov의 OpenSource STL 파일을 사용했습니다.
This hand uses OpenSource STL file of 'InMoov'. Thanks to 'InMoov'.
Hand and Forarm – InMoov
Download STL files from the Gallery. Before printing all the parts you should print the CALIBRATOR, to check if your parts will fit together. If you have a very hard time putting those parts together, you need to review your printer calibration settings. H
inmoov.fr
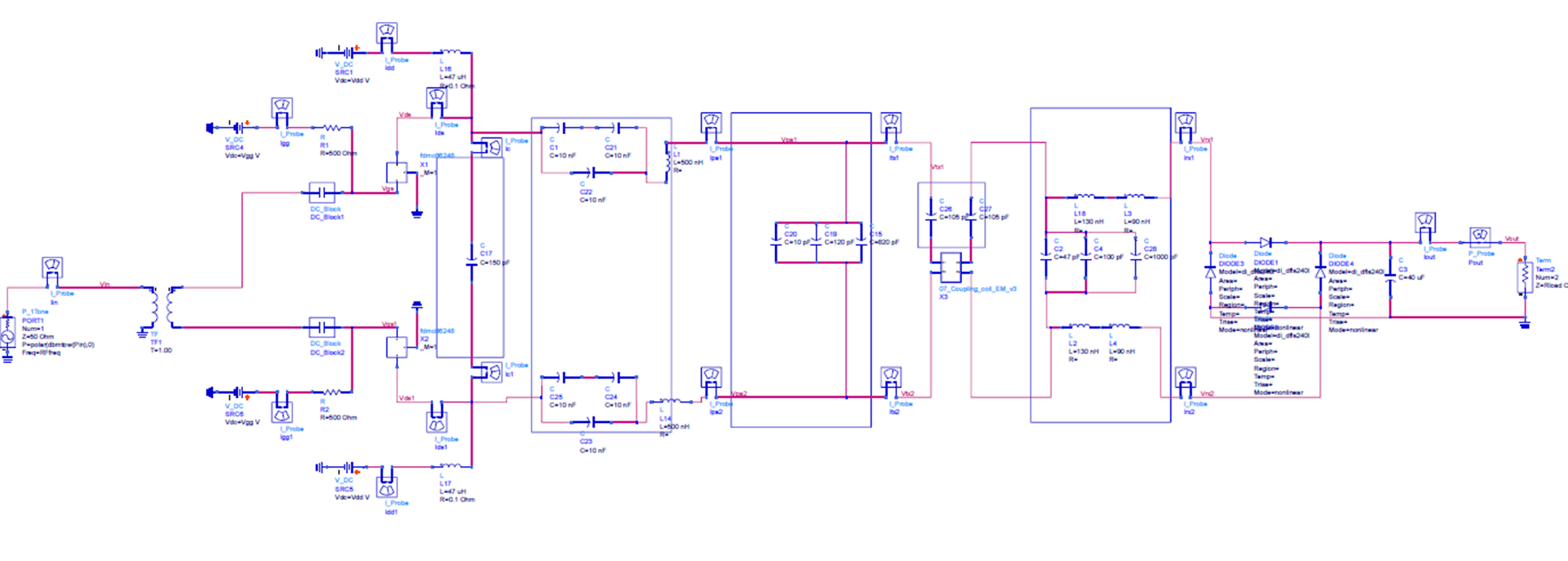
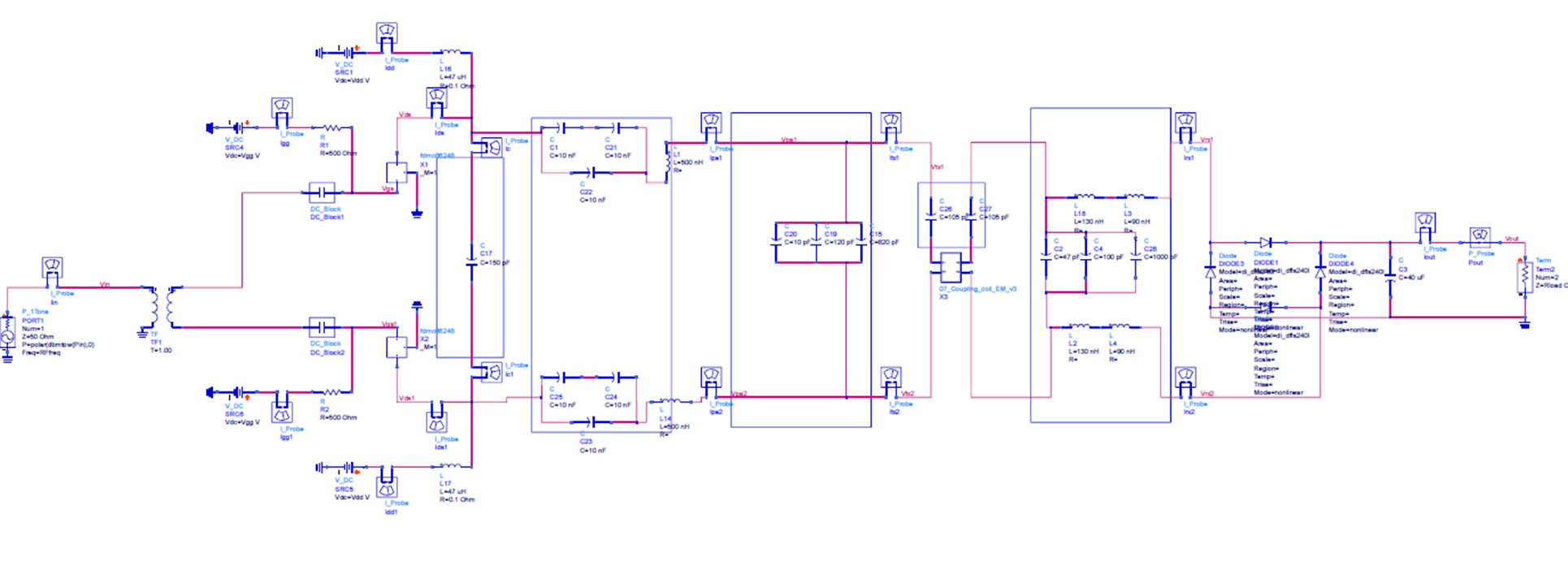
<전체시스템 개요>
근전도 센서를 이용한 제어와, 무선 전력 송수신, VISION 인식 기술을 포함하고 있습니다.



1. 무선충전기능
6.78MHz에서 자기공명방식을 이용한 무선충전이 가능하게 해주는 전체 회로도입니다.




2. 근전도 센서
아래와 같이 근전도 신호에 따라 동작하게 설정했습니다.

3. VISION 인식 기술
저번작과 마찬가지로 Google Mediapipe를 사용했습니다.



4. 시연영상
5. 끄읕~!



'프로젝트' 카테고리의 다른 글
| SIOR-TITAN (휴머노이드 되살리기) (5) | 2021.11.26 |
|---|---|
| Imitating Arm - 모션 인식 로봇팔 (1) | 2020.12.17 |
| 우울증 치료로봇 - I will make you smile (1) | 2020.11.30 |
| 야생동물 로드킬 방지 경보기 (1) | 2020.11.30 |
| 안전 Hat - 스마트 안전모 (1) | 2020.11.30 |