- Python
- 태양광 충전케이스
- 모션제어
- 윈도우10
- pcb 설계
- RQ-TITAN
- UART
- SIOR-TITAN
- Canny
- artwork
- 태양광 휴대폰케이스
- 태양광
- 오디세이 x86
- EasyEDA
- pcb
- odyssey x86J4105
- 태양광 충전 휴대폰케이스
- opencv-python
- PCB Artwork
- 태양전지
- JLCPCB
- 아두이노
- 체험지수
- Motion Estimation
- Arduino
- Imitating Arm
- 태양 충전 케이스
- Video
- motion recognition
- opencv
- Today
- Total
제너럴공국
논리 회로의 기술 매핑(Technology mapping) 본문

기술매핑(Technology mapping)은 논리회로설계에서 비용을 절약하기 위해 사용됩니다. 오늘은 직접 Pspice 시뮬레이션을 통해, 기술매핑을 이용하면 비용이 절감되는지 확인해볼겁니다! 오늘은 이미 라이브러리화 되어있는 기술매핑 중 하나인 "OAI21(OR + NAND)"에 대해 확인해보겠습니다. "Impact of Complex Logic Cell Layout on the Single-Event Transient Sensitivity," 논문에서 “OAI21”의 구성을 얻어 이 구성대로 시뮬레이션을 진행하였습니다. OAI21과 OR+NAND 게이트의 조합은 모두 아래와 같은 진리표에 따라 동작합니다.

#Pspice for Ti 2020 사용했습니다.
1단계) OAI21으로 시뮬레이션
OAI21은 OR, NAND 게이트 조합과 동일하게 동작됩니다. 3개의 PMOS와 3개의 NMOS로 구성됩니다. 아래 진리표로 동작합니다.

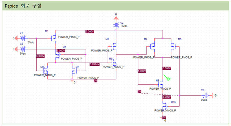
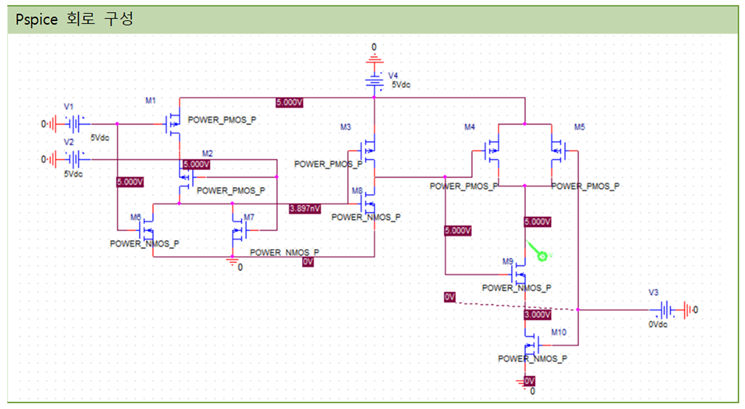
2단계) OR + NAND 게이트로 시뮬레이션
OR과 NAND 게이트는 아래와 같은 구성을 가지고 있습니다. 이 2개를 조합해, OR + NAND 게이트를 제작하고 이를 Pspice로 나타내어보겠습니다.


결론) 기술매핑(Technology mapping)을 통해, 우리는 MOSFET의 개수를 절약할 수 있습니다. 아래에서 볼 수 있듯이, OAI21은 6개의 MOSFET으로 구성되는데에 반해, OR+NAND는 10개의 MOSFET으로 구성됩니다. 이렇게되면, 60%로 MOSFET 개수가 줄어들겠죠?
따라서, 우리는 기술매핑(Technology mapping)을 통해, 비용을 절약할 수 있다!라는 결론을 얻을 수 있습니다.

#OAI21 도식 출처
Y. Q. Aguiar et al., "Impact of Complex Logic Cell Layout on the Single-Event Transient Sensitivity," in IEEE Transactions on Nuclear Science, vol. 66, no. 7, pp. 1465-1472, July 2019, doi: 10.1109/TNS.2019.2918077.
'전자전기공학 > 전자전기이론' 카테고리의 다른 글
| NOR-NOR PLA(Programmable logic array) (3) | 2021.01.01 |
|---|---|
| CMOS의 스위칭 동작 (1) | 2020.12.30 |
| [안테나공학] 한 학기 수업내용 총 정리 (1) | 2020.12.15 |
| [전기자기학2] Maxwell`s Equation (1) | 2020.12.13 |
| [전자회로2] CH.10 Feedback - 공식정리 (1) | 2020.12.12 |